بازیسازی چه درسهای مهمی باید از فیلمسازی یاد بگیرد؟
بالارفتن سن یک تجارت تلخ است. فارغ از نقش شما در این دنیا، بار مسئولیتهای شما به سرعت در زندگی روزمره سنگینی میکند. بزرگترین تراژدی این وضعیت انسانی برای گیمرها، واقعیت اجتنابناپذیری است که همهی ما را تحت تأثیر قرار میدهد. این واقعیت این است که دیگر زمان زیادی برای انجام بازیهای ویدیویی محبوبمان نخواهیم داشت. بازیهایی که خاطرات زیادی را برای ما خلق کردهاند و مانند یک دوست همیشه همراه ما بودهاند.
بازیها، برای یک فرد معمولی، تبدیل به یک سرگرمی دوران کودکی میشوند. با این حال، این پدیده پیچیدهتر از این تصور غلط قدیمی است که میگوید بازیها صرفا اتلاف وقت از طریق پیگیری برای بدست آوردن امتیازهای بالا و امتیازات تجربه (XP) هستند. حتی بهترین بازیهای مبتنی بر روایت، نیازمند بازیهای 60 ساعته با دهها مراحل و ماموریت برای تکمیل هستند که منجر به تجربههایی میشوند که زائد و در نهایت ممکن است بیثمر به نظر میرسند. موضوع اصلی این است که به نظر میرسد بسیاری از بازیهای مدرن با گیمپلی خود وقت بازیکن را تلف میکنند زیرا از نظر روایتی و داستان قابل توجیه نیستند.

وجود مکانهای زیاد برای کاوش و افراد زیادی برای صحبت، اما به چه منظور؟
در فیلم، کارگردانها با تدوینگران کار میکنند تا مجموعهای از تصاویر را به هم بچسبانند و یک روایت کامل را برای تماشاگران ایجاد کنند. پس از بیش از یک قرن آزمایش با تکنیک و ساختار روایی سهپردهای، فیلمها یک نقطه شیرین حدودا 2 ساعته پیدا کردهاند که در آن مردم ممکن است بنشیند و یک روایت داستانی کامل را بدون توقف تماشا کند. ثابت شده است که این یک ویژگی فوقالعاده راحت است و کمک کرده تا فیلم به رسانهی در دسترس و مشهور امروزی تبدیل شود.
فیلمسازان از قدرت ویرایش بهره میبرند که به آنها امکان میدهد تا تصاویری را که بیننده میبیند، فریم به فریم تنظیم کنند و همچنین کنترل طول اثر را در اختیار داشته باشند. دلیل اینکه شاید فیلمها یکی از کوتاهترین اشکال هنر روایی هستند این است که فلسفهی تدوین متعارف فیلم تاکید بر هدر ندادن زمان دارد. در واقع هر فریم باید به توسعهی معنادار روایت فیلم کمک کند.

ساختار سهپردهای معروف در فیلمنامهنویسی
چرا روایتها در بازیها اهمیت دارند؟
روایت در بازیهای ویدیویی و فیلم را میتوان به اجزای اصلی داستان و شخصیت تقسیم کرد. سایر عناصر روایت ممکن است شامل محیط و فضا باشند، اما داستان و شخصیت دو مورد از مهمترین موارد در ویرایش و طراحی گیمپلی بازیها محسوب میشوند. این بدان معنا نیست که مکان و فضا نمیتوانند عناصر روایی مهمی باشند، بلکه داستان و شخصیت باید در اولویت قرار گیرند. در واقع داستان و شخصیت ستون اصلی روایت هستند و عناصر دیگری مانند فضا و اتمسفر در خدمت توسعهی این مؤلفههای کلیدی هستند.
در هستهی روایتهای داستانی که بیشتر بر ما تأثیر میگذارند، ما به طور کلی ابتدا به قهرمان داستان یعنی روی شخصیت و انگیزههای او سرمایهگذاری کرده و داستان و رویدادهای مربوط به این قهرمان را دنبال میکنیم. محیطی به یاد ماندنی مانند هتل معروف فیلم درخشش اثر کوبریک، ممکن است در واقع بخش مهمی از فیلم باشد، اما در نهایت وسیلهای بود که از طریق آن روایت فیلم میتوانست در جدا شدن جک تورنس (به عنوان یک شخصیت) از واقعیت (داستان) به اوج خود برسد. وقتی از «داستان» صحبت میکنیم، آن را بهعنوان چیزی که روایت در اصل دربارهی آن است، از جمله مضامین فراگیر و سفر احساسی این شخصیتها در نظر میگیریم. از سوی دیگر، پیرنگ داستان شامل کنشها و رویدادهای شخصیتی به ترتیب مرتبشده است. پیرنگهای داستانی را میتوان دستکاری کرد و ساختارهای متفاوتی را ایجاد کرد، در حالی که ایدهی اصلی داستان و جوهرهی آن را بتوان در تمام این ساختارها مشاهده کرد.
داستان و شخصیت دو مورد از مهمترین موارد در ویرایش و طراحی گیمپلی بازیها محسوب میشوند.

بازی آنچارتد 4 (در سمت راست) و Gone Home هر دو جاهطلبیهای روایی بزرگی دارند، اما در رویکردهای خود برای پیرنگ داستان متفاوت هستند.
فیلمها و بازیهای ویدیویی میتوانند پیرنگ داشته باشند، اما ممکن است همچنان داستانی اساسی و در خوری را ارائه ندهند. از نظر فنی، فیلمی که در آن شخصیتی به صورتی بیپایان بین یک اتاق و اتاق دیگر راه میرود، میتواند با هر سکانس و به تصویر کشیدن آن شخصیت در اتاقها یک پیرنگ بزرگ باشد. شخصیت ممکن است در هر اتاق اقداماتی را انجام دهد، مانند چرخاندن میز یا نشستن روی صندلی برای لحظهای، که همچنان به عنوان یک پیرنگ واجد شرایط است. ممکن است 5 ساعت طول بکشد و شما ممکن است با مقدار کمی از احساس از سفر آن شخصیت خارج شوید. علاوه بر این، هیچ چیز در آن دنیای تخیلی به طور معناداری تحت تأثیر اعمال آن شخصیت قرار نمیگیرد. چنین فیلمی پیرنگ دارد، اما نمیتوان گفت که داستان دارد.

فیلم Transformers: Age of Extinction (در سمت چپ) پیرنگ قابل توجهی دارد اما داستان آن در مقایسه با Moonlight که از لحاظ احساسی متراکم و پر شخصیت است، چیزی برای ارائه ندارد.
هر بازیکن پیرنگ خود را خلق میکند!
بازی متفاوت و جذاب The Stanley Parable را در نظر بگیرید، اما برای درک بهتر موضوع، راوی داستان بازی و همه اتاقهای دفتر را به غیر از چند مورد اول حذف کنید. راه رفتن بین اتاقهای دفتر را بهعنوان یک آواتار تصور کنید. هر بازیکن در ساختار و شکلگیری پیرنگ دست خواهد داشت. با این حال اگر راوی و سایر عناصری که در طراحی مراحل بازی استفاده شده را از بین ببرید، بازیکن قادر به درگیر شدن با یک داستان بزرگتر در مورد ناامیدی و افسردگی به خاطر یک کار یکنواخت نخواهد بود. این مثال نشان میدهد که مانند فیلمها، بازیهای ویدیویی از مواردی رنج میبرند که در آن برخی از محتوای آنها بیشتر به پیرنگ اختصاص داده میشود و در این میان داستان به نوعی نادیده گرفته میشود.
این به نکتهای در مورد شخصیتها به عنوان عوامل پیرنگها و داستانها منجر میشود. آنها باید به نحوی در وضعیت عاطفی یا شناختی خود تغییر کنند (قوس شخصیتی) و پیرنگ را به گونه ای تحت تأثیر قرار دهند که به داستان کمک کند. داستانی که بر اساس شخصیتها ساخته شده است، بدون انجام مواردی توسط آنها نمیتواند جلو برود. اگر داستان ذاتا در مورد سفرهای شخصیتها باشد، آن گاه پیشرفت رو به جلو یا از تغییر در حالات عاطفی و شناختی آنها یا تغییر در موقعیت آنها در داستان کلی ناشی میشود.
بازی The Stanley Parable بازیکنان را ترغیب میکند تا سرنوشت خود را بسازند و اهمیت پویایی شخصیت قابل کنترل را در ایجاد یک پیرنگ و داستان تعاملی نشان میدهد. تصمیمات سازنده و تغییرات احساسی که بازیکن تجربه میکند به موازات آنهایی است که مشهورترین پروتاگونیستها در فیلمها، مانند لوک اسکای واکر در استار وارز تجربه کردهاند.
چالشی به نام بازیسازی
توسعهدهندگان بازی در موقعیتی منحصر به فرد و چالش برانگیز قرار دارند زیرا گیمپلی و روایت داستان اغلب هم در ذهن توسعهدهنده و هم در ذهن بازیکن بعضا در تضاد هستند. بازیکنان ممکن است یک بازی را به قصد لذت صرف از گیمپلی آن انتخاب کنند و اهمیتی به داستان آن ندهند. به طور مشابه، توسعهدهندگان ممکن است تمام وقت و تلاش خود را صرف سیستمهای متنوع در گیمپلی بازیها کنند و روایت را به عنوان یک مورد غیرضروری کنار بگذارند.
با این حال، حتی اگر این بازیها جاهطلبیهای روایی نداشته باشند، دارای مولفههای اساسی در داستان هستند که نمیتوان آنها را نادیده گرفت. بازیها از طریق فضاسازی قوی، شخصیتها و خطوط داستانی که محور اصلی تجربههای گیمپلی را تشکیل میدهند، شکوفا میشوند. در غیر این صورت، ممکن است فقط به مردم تیراندازی کنیم و بدون هیچ دلیل آشکاری به جز احساس هجوم دوپامین بازیها را تجربه کنیم. وجود این ویژگیهای روایی، بازی متعهد به نمایش یک داستان میشود، صرف نظر از اینکه تمرکز سازنده بر آن بوده یا نه. بنابراین، نادیده گرفتن ظرفیت هر بازی برای داستانگویی، نادیده گرفتن بخشی قابل توجه از تجربهای است که بازی برای بازیکنان خود فراهم میکند.
در طی سالها ما قربانی داستانگویی ضعیف و ناکارآمد بازیهای ویدیویی شدهایم، گویی که این امر اجتنابناپذیر است. نادیده گرفتن داستانگویی ضعیف به دلیل وعدههای گیمپلی یا ادعای توسعهدهندگان مبنی بر اینکه به گفتن یک داستان خوب توجهی نداشتهاند، نادیدهگرفتن تجربهی کلی بازی است. اگر یک بازی دارای شخصیتها و رویدادهای مختلف باشد، پس دارای یک روایت است. بنابراین، یک روایت ضعیف، صرف نظر از اینکه سازندگان آن را مد نظر قرار دادهاند یا نه، هنوز هم یک شکست در طراحی بازی است که ما نباید آن را تحمل کنیم.
یک روایت ضعیف، صرف نظر از اینکه سازندگان آن را مد نظر قرار دادهاند یا نه، هنوز هم یک شکست در طراحی بازی است که ما نباید آن را تحمل کنیم.
به عنوان مثال، به یاد بیاورید که چگونه در سری گاد آو وار از کشتن موجودات اسطورهای بسیار لذت میبرید، فقط گاهی مجبور میشوید صحنههای کوتاه داستانی را تحمل کنید و فقط منتظر میمانید تا بازی در نهایت به شما اجازه دهد تا فرد بعدی که به شما به طرز ناخوشایندی نگاه کرد را بکشید. در مقابل، فاینال فانتزی 15 ممکن است دارای داستانی امیدوارکننده، فضاسازی زیبا و شخصیتهای غنی باشد، اما زمان شما صرف جمعآوری گیاهان و کشتن خرچنگها به جای پیشرفتی معنادار روی این مؤلفههای روایی میشود. از طرفی در اثری نظیر متال گیر سالید 4، بازیکنان مجبور میشوند منتظر بمانند و روایت را در قالب فیلمهای کوتاه 20 دقیقهای بین هر مرحله تماشا کنند و سپس به مراحل مخفی کاری سندباکسگونهای منتقل میشوند که از طریق آن تنها دستاورد روایی که بازیکن به آن دست مییابد، انتقال اسنیک از نقطهی A به نقطهی B است.
هر دو بازی فاینال فانتزی 15 و لست آو آس دارای یک دنیای پرجزئیات برای تجربه هستند، اما این لست آو آس است که در واقع چیزی برای گفتن در مورد آن دارد.
بازیکنان برای ورود به دنیای بازیهای ویدیویی با این ذهنیت که یا صرفا بازی را به دلیل گیمپلی انتخاب میکنند یا تنها به روایت داستان آن باید توجه کنند، شرطی شدهاند. اغلب بازیکنان مجبور میشوند تا بدون توجه کافی به داستان، گیمپلی را تجربه کنند. به جای یک پیوند مناسب بین گیمپلی و روایت، بازیکنان مجبور به تحمل ناهماهنگی Ludonarrative شدهاند. این تضاد در واقع به ناهماهنگی بین روایت از طریق داستان و گیمپلی در بازیهای ویدیویی تاکید دارد و به لحظاتی از یک بازی اشاره میکند که طی آن گیمپلی به روایت بازی کمکی نمیکند.
ناهماهنگی Ludonarrative از کجا آمده است؟
این اصطلاح اولین بار توسط کلینت هاکینگ به عنوان یک طراح بازی اهل کانادا در سال 2007 میلادی ابداع شد. او از روایت بازی بایوشاک به دلیل ارائه نکردن روایتی در موازی با گیمپلی آن انتقاد کرد. او بیان میکرد که به نظر میرسد گیمپلی به بازیکنان این امکان را میدهد که بین دو مسیر روایی یکی را انتخاب کنند. این دو مسیر کمک به اطلس یا کمک نکردن به او بودند، اما روایت این انتخاب بین دو مسیر را کنار گذاشت و در نهایت بازیکن را مجبور کرد تا به اطلس کمک کند. بنابراین این اصلطاح متولد شد و حتی روی بسیاری از بازی های مدرن دیگر مانند سری آنچارتد اعمال شده است. در آنچارتد، بازیکن عملا صدها مزدور را بدون هیچ فکری به قتل میرساند، اما بازی از شما انتظار دارد که نیتن دریک را بهعنوان یک مرد خوب از نظر اخلاقی و شایسته ببینید. در این جا گیمپلی بازی، نیتن دریک را متفاوت از روایت خود توصیف میکند که ناهماهنگی ludonarrative را به وجود میآورد. به عبارت دیگر، به نظر میرسد که گیمپلی، داستانی متفاوت از آنچه که روایت در نظر گرفته است را روایت میکند.

با توجه به گفتههای هاکینگ، میتوان گفت که رابطهی بین گیمپلی و روایت پویا است و نباید مستقل فرض شود. نمونههایی هستند که این روایت و گیمپلی را به روشی مناسب بهم پیونده زدهاند. از طرفی برخی از نمونههای گیمپلی نه کمکی به تقویت روایت میکنند و نه مستقیما با آن در تضاد هستند. برای اینکه بفهمیم چگونه این ناهماهنگی یک نگرانی مهم و مرتبط برای طراحی بازیهای مدرن است، مهم است که منشاء این کشمکش ایدئولوژیک بین گیمپلی و روایت داستان را درک کنیم. همانطور که گفتیم، Ludonarrative به ترکیب گیمپلی و روایت اشاره دارد. این اصطلاح به معنای آشتی دادن دو فلسفهی متفاوت لودولوژی و روایتگرایی است.
به عبارت دیگر، لودولوژیستهایی مانند ایان بوگوست معتقدند که بازیهای ویدیویی به بهترین شکل به عنوان شبیهسازیهای تعاملی سیستمهای گیمپلی شناخته میشوند و ادعا میکنند که روایت داستان در رسانههای دیگر بهتر قابل بیان هستند. در واقع، توسعهدهندگان برجستهی بازی، مانند جان کارمک، تمایلات خود را به این فلسفه به عنوان یک اصل طراحی بازی نشان دادهاند. این طرز تفکر را میتوان به وضوح در سری تیراندازی دوم دید. در اینجا، کارمک داستانسرایی در بازیهای ویدیویی را بیشتر به عنوان یک کار طاقتفرسا تا یک فرصت خلاقانه در نظر میگیرد. اگر منصف باشیم، او این را دههها پیش، در زمانی که بازیهای ویدیویی بهعنوان یک رسانه هنوز در مراحل ابتدایی خود بودند، گفته است. کارمک و همعصرانش در آن زمان به اندازهی کافی در معرض بازیهایی قرار نگرفته بودند که داستانهای قانعکنندهای را روایت میکنند؛ چه رسد به بازیهایی که داستانهای عالی را از طریق گیمپلی روایت میکنند.
روایتگرایان مدعی شدند که بازی تتریس، وضعیت آمریکاییهایی را که در دههی 1990 میلادی بیش از حد کار میکردند، منعکس میکند.
از طرفی در فلسفهی روایتگرایی، روایت گرایان استدلال کردند که هر بازی ویدیویی داستانی را روایت می کند و تا حدی مدعی شدند که تتریس وضعیت آمریکاییهایی را که در دههی 1990 میلادی بیش از حد کار میکردند، منعکس میکند. هر دوی این فلسفهها به نوعی مشکل دارند و این واقعیت را نادیده میگیرند که بازیهای ویدیویی هم به سیستمهای گیمپلی و هم به روایتها وابسته هستند و اغلب موارد موفقی وجود دارد که نشان میدهد که این دو مورد به طور هماهنگ در هم تنیده شدهاند. این باعث ایجاد نوعی داستانسرایی منحصربهفرد برای بازیهای ویدیویی شده است؛ داستانسرایی که بر فعالیتها و تصمیمگیریهای بازیکن استوار است.
بازیهای سونیک و دوم در جهانهای پر جنبوجوش اتفاق میافتند و دارای بخشهای روایی بهظاهر منحصربهفردی هستند، اما عمدتا قصد دارند تا تنها به شما آدرنالین و دوپامین تزریق کنند.
البته نمیتوان لودولوژیستها و روایتشناسان را به خاطر تفکراتشان سرزنش کرد زیرا توسعهدهندگان اصولی را رعایت میکنند که به نظر میرسد در هر لحظه باید تنها به یکی از این دو بخش توجه داشته باشند. برخی از توسعهدهندگان ممکن است بر روی سیستمهای گیمپلی رگرمکننده تمرکز کنند، بدون اینکه هدف روایی واضحی به آنها بدهند؛ در حالی که برخی دیگر ممکن است روی طنویسندگی باکیفیت داستان تمرکز کنند بدون اینکه آن را به گیمپلی متصل کنند. تجربهی بازیهای ویدیویی که ظاهرا فقط روی گیمپلی یا صرفا روایت تمرکز دارند، طبیعتا ما را به فکر کردن در مورد بازیها بر اساس این گرایشها سوق میدهد. سیستمهای گیمپلی و روایت اغلب مستقل از یکدیگر طراحی میشوند. سپس با هم ترکیب میشوند و انتظار میرود که به نحوی با هم کار کنند. بازی Deux Ex: Human Revolution از شرکت ایدوس مونترال، نوید روایتی را داد که در آن بازیکنان میتوانستند کاملا کشنده یا غیرکشنده باشند و گیمپلی آن در بیشتر موارد به این قول عمل میکرد. با این حال، نبرد باسها بازیکنان را مجبور میکرد تا این شخصیتهای منفی را در مبارزاتی با درگیریهای فراوان و پر سروصدا بکشند که طبیعتا با تجربهی نسبتا پیچیدهتر گیمپلی در طول بازی مطابقت نداشتند. بنابراین، نباید تعجب آور باشد که ممکن است توسعهی این باسها به استودیوی دیگری سپرده شده است. استودیویی که ظاهرا دستور کار متفاوتی را در توسعهی بازیها دنبال میکند.
مشکل از کجاست؟
به سادگی به تیتراژ پایانی هر بازی ویدیویی مراجعه کنید و نویسندگانی را خواهید یافت که به ندرت شامل افرادی هستند که به عنوان کدنویس یا طراح در سیستمهای گیمپلی کار کرده باشند. این مشابه فرآیند تولید فیلم است، جایی که نویسندهی فیلم تقریبا همیشه با فیلمبردار متفاوت است. مسئولیت گرفتن بهترین نتیجه از این دو بر عهدهی کارگردان خلاقیت است و آن کارگردانان همیشه موفق نیستند. برای درک دشواریهای تاریخی صنعت بازی در ترکیب گیمپلی با روایت، به یاد داشته باشید که بازیهای ویدیویی در ابتدا به عنوان اسباببازیها و وسایل بازی تعاملی دیجیتالی طراحی شده بودند. از دیدگاه لودولوژیست، بازی Space Invaders یک هدف ضمنی (نجات کهکشان) و موانع مختلفی را که بر سر راه آن هدف قرار میگرفتند (بیگانگان مرگبار) به بازیکنان ارائه میکرد و تجربه تماما مربوط به غلبه بر این موانع برای رسیدن به آن هدف بود. جذابیت ناشی از لذت درونی دستیابی به یک هدف و غلبه بر یک چالش نه چندان دشوار است که منجر به یک پاداش بیولوژیکی و احساسی در قالب دوپامین و غرور می شود. بازیها به گونهای طراحی شده بودند که چالشی کاملا طراحیشده و قابل غلبه را ارائه دهند. سرگرمی در حین آزمایش مهارت بازیکند در نهایت باعث میشود تا بازیکنان احساس کنند که در پایان یک مرحله به چیزی قابل توجه دست یافتهاند. این احساس پاداش و رضایت در نهایت بازیکنان را به ادامهی بازی به دلیل دستیابی رضایت بیشتر سوق میدهد.
در واقعیت، هیچ کس به روایت Space Invader اهمیت نمیداد، زیرا این نوع داستان بهتر بود مستقیما از طریق فیلم و ادبیات روایت شود. اگر از مردم بپرسید که چرا از Space Invaders لذت بردهاند، تنها پاسخی که خواهند داد مربوط به گیمپلی آن است. در واقع اصل طراحی استفاده از روایت به عنوان پوسته ی برای گیمپلی، ژانرهای کاملی را حفظ کرده است که اساسا تغییر بسیار کمی در طول سالها کردهاند. به عنوان مثال میتوان به بازیهای مبارزهای و یا مسابقهای اشاره کرد که قصد انتقال یک داستان قوی و تاثیرگذار را ندارند. توسعهدهندگان آنها عمدتا در بازیهای مبارزهای به دنبال تنوع حرکات و شخصیتها هستند و از طرفی در بازیهای مسابقهای شبیهساز، به بهبود سیستمهای ماشینها و واقعی نشان دادن مسابقات تمرکز دارند.
بازیهای مبارزهای و مسابقهای، فارغ از آرکید یا شبیهساز بودنشان، بر گیمپلی تمرکز دارند و قصد ندارد شما را با داستانهای دراماتیک تحت تاثیر خود قرار دهند.
پس از گذشت دوران بازیهایی Space Invaders، با پیشرفت تکنولوژی و قدرتمندتر شدن سختافزارها، توسعهدهندگان متوجه شدند که میتوانند بازیهای ویدیویی خود را در یک روایت جامع و مشروع ارائه کنند. سری بازیهای نقشآفرینی فاینال فانتزی در خط مقدم هر نسل گرافیکی به عنوان نیروی محرکه در داستان سرایی بازیهای ویدیویی قرار داشت و به بازیکنان نشان میداد که می توانند به طور معناداری از طریق گیمپلی تعاملی درگیر روایتهای بازیها شوند.
آیا استانداردی برای داستانسرایی در بازیها وجود دارد؟
با این حال، در حال حاضر همچنان هیچ استانداردی در این زمینه وجود ندارد. بازیها همچنان در حال آزمایش روشهایی هستند که روایتهای خود را ارائه دهند، همانطور که در بازیهای شبیهساز راه رفتن مانند فایرواچ و Gone Home دیده میشود. از طرفی یکی از تکنیکهای بحثبرانگیز داستانگویی بازیهای ویدیویی، کاتسین سینمایی است که برای جدا کردن و اتصال بخشهای مختلف گیمپلی استفاده میشود و به عنوان وسیلهای برای قرار دادن تمام کنشهای بازیکن در یک بخش روایی عمل میکند. برخی از بازیها هستند که اخیرا بهخوبی بهخوبی گیمپلی و داستان را با هم ترکیب میکنند و از بین آنها میتوان به بازیهایی نظیر لست آو آس، جیتیای 5 و بلادبورن اشاره کرد. با این حال نمیتوان به یک بازی خاص اشاره کرد و آن را به عنوان استانداردی برای داستانگویی در بازیهای ویدیویی معرفی کرد. ممکن است بازیکنان ادعا کنند که بازی لست آو آس بیش از حد داستان محور است، در حالی که The Legend of Zelda: Breath of the Wild بیش از حد مبتنی بر سیستمهای گیمپلی خود است. تا به امروز، بازیکنان و توسعه دهندگان به نظر نمی رسد که ایدهی واحدی برای غلبه بر ناهماهنگی ludonarrative داشته باشند.
هر دو بازی معروف جیتیای 5 و فایرواچ، داستان را با مضامین و المانهای کاملا متفاوتی ارائه میدهند.
کمک گرفتن از سینما!
از آنجایی که تضاد ludonarrative چارچوبی نسبتا جدید و کم استفاده برای بررسی داستانسرایی در بازیهای ویدیویی است، بررسی آنچه میتوانیم از فیلمها در تلاش برای غلبه بر این مشکل بیاموزیم، مفید خواهد بود. بازیهای ویدیویی و فیلمها شباهتهای صوری زیادی دارند. فیلمها نیز مانند بازیها میتوانند از رابطهای بیاثر بین مکانیزمهایشان و داستانهایی که قصد دارند روایت کنند، رنج ببرند. در واقع در لحظاتی که طی آنها سینماتوگرافی یک فیلم ممکن است بهطور سطحی بر اساس پیرنگ داستانی آن باشد، اما نتواند به طور معناداری به شخصیتپردازی و روند داستان آن کمک کند تضادی مانند مشکل ذکر شده پیش میآید. گیمپلی یک بازی ویدیویی مجموعه ای از تصمیمات بازیکن محسوب میشود که ممکن است به طور سطحی بر اساس پیرنگ داستان بازی باشد، اما نتواند به طور معناداری به روایت داستان آن کمک کند. بنابراین، هر دو رسانه پتانسیل شکست در داستانگویی را دارند اما در حال حاضر این فیلم است که از روش ویرایش و تدوین رسمیتر و مؤثرتری برای جلوگیری از این مشکل برخوردار است.
تجربهی تعاملی چیزی است که بازی را از سایر هنرها نظیر سینما جدا میکند.
فیلمها و بازیهای ویدیویی بهعنوان اشکال هنر روایی از یک دیانای متولدشدهاند. آنها هر دو از ادبیات متمایز هستند زیرا از طریق تصاویر بصری ارائه میشوند. همچنین در ترکیب سمعی و بصری خود ذاتا چندرسانهای هستند؛ در حالی که بازیهای ویدیویی عنصر تعامل را به این ترکیب اضافه میکنند. تفاوت اساسی بین این دو رسانه در عملکرد مکانیزمهای محبوب آنها است. معمولا فیلمها وسیلهای برای داستانگویی بصری هستند، در حالی که بازیهای ویدیویی بهعنوان وسیلهای برای تعامل با سیستمهای بازی سرگرمکننده و چالشبرانگیز شناخته میشوند. بازیهای ویدیویی ممکن است بتوانند داستانی را تعریف کنند، اما هدف آنها برای بسیاری از بازیکنان هنوز هم اساسا ارائهی یک تجربهی تعاملی سرگرمکننده است. در واقع این تجربهی تعاملی چیزی است که بازی را از سایر هنرها نظیر سینما جدا میکند.
با این حال، این بدان معنا نیست که بازیکنان باید توانایی گیمپلی برای کمک به روایت را نادیده بگیرند. درعوض، آنها باید با فکر تجربهی گیمپلیای باشند که فراتر از یک چیز سرگرمکننده باشد و توسعه دهندگان را وادار به بالابردن کیفیت آن در خدمت روایت داستان بازی کنند. همانطور که ژان لوک گدار زمانی در جریان موج نوی سینمای فرانسه تغییراتی در فیلمسازی انجام داد.
موج نوی سینمای فرانسه (فیلم سمت چپ: Breathless) هالیوود (فیلم سمت راست: The Maltese Falcon) را با در نظر گرفتن ارزشهای زیباییشناختی جدید، مانند مکانهای واقعی، دوربینهای روی دست، و صدای طبیعی به چالش کشید.
بازیهای ویدیویی چیزهای زیادی برای یادگیری از فیلم دارند. این دو رسانههای بصری نسبتا جوانی از هنر هستند که هر دو در قرن بیستم پایهگذاری شدهاند. کارکرد اولیهی فیلم، مانند عکاسی، راهی برای مستندسازی زندگی واقعی یا وسیلهای برای درک تصاویر زیبا بود. سپس، برخی از افراد دوربینهای خود را برداشتند و تصمیم گرفتند با آن داستانهای جعلی تعریف کنند و این پایه و اساس چیزی بود که پس از دههها توسعهی سینما، فیلم شهروند کین را برای ما به ارمغان آورد.
توسعهدهندگان و بازیکنان میتوانند با قدم برداشتن و ایجاد نوعی زبان و چارچوب استاندارد از نحوهی عملکرد داستان در بازیهای ویدیویی، به درک بهتری از آنچه باعث داستانسرایی باکیفیت در بازیهای ویدیویی میشود، برسند. در فیلمسازی قوانینی وجود دارد؛ مانند قانون 180 درجه و تکنیک شات معکوس، که هنگام تلاش برای فیلمبرداری از مکالمهی سادهی بین دو فرد در هر فضایی، متجلی میشود. در نتیجه، هم فیلمسازان و هم تماشاگران میدانند که بر اساس چه شرایط و زمینههایی میتوانند به طور رسمی یک فیلم را نقد و تحلیل کنند. البته، بازیهای ویدیویی هنوز ادبیات آکادمیک تثبیتشدهای را برای بررسی اینگونه موارد ندارند. بنابراین منطقی است که از مدلهای تئوری روایت فیلم و همچنین قوانین داستانسرایی تثبیتشدهی آن درس بگیریم.

رابطهی بین گیمپلی و روایت داستان در بازیهای ویدیویی
رابطهی بین گیمپلی و روایت در بازیهای ویدیویی کاملا در رابطهی بین تصاویر و فیلمنامه در فیلم منعکس شده است. این تشابه برای اولین بار در ویدیوی اخیر کانال Errant Signal در یوتیوب، با عنوان “مناظره ای که هرگز برگزار نشد” معرفی شد. کریس فرانکلین برای توصیف رابطهی بین تصاویر فیلم (سینماتوگرافی) و روایت (فیلمنامه) که توسط افراد مختلف در فرآیند فیلمسازی تعیین میشود، از اصطلاح “cinemanarrative” یا سینماروایت استفاده کرد. در واقع، فیلمنامهنویس اغلب به طور کامل از روند فیلمبرداری کنار گذاشته میشود. موارد زیادی وجود دارد که سینماگران به صورت بصری معنای صحنهها و شخصیتهای فیلمنامهنویس را تغییر میدهند. حتی اگر تماشاگران دوست داشته باشند که فیلمها را بهعنوان یک تلفیق کامل از سینماتوگرافی و روایت داستان در نظر بگیرند، ناهماهنگی cinemanarrative در مقایسه با ludonarrative اغلب ایجاد میشود. این مشکل حتی در فیلمهای پرهزینه که به شدت توسط برنامههای استودیو کنترل میشوند، ممکن است وجود داشته باشد. این موضوع در سری فیلمهای تبدیلشوندگان دیده میشود؛ جایی که مایکلبی به عنوان کارگردان، ارزشهای شخصیت میکایلا را که توسط مگان فاکس اجرا میشود، پایین میآورد. شخصیتی که بهعنوان یک قهرمان قدرتمند نوشته شده است.
بنابراین فیلمبرداری در فیلم، مانند گیمپلی در بازیهای ویدیویی، مکانیکی است که برای ارائه و ساختن روایت از طریق ارائهی تصاویر گویا استفاده میشود. فیلمها از این داستان سرایی در واحدهای مختلفی نظیر یک شات گرفته تا کل صحنه استفاده میکنند. بازیها از این داستان سرایی در تصمیمات بازیکن گرفته تا کل مراحل استفاده میکنند. زمانی که یک بازیکن وارد ماموریتها میشود، به طور مداوم یک روایت جمعی را تجربه کرده و آن را به جلو میبرد. همانطور که ما روایتهای داستان فیلم را بهعنوان دنبالهای از تصاویر میبینیم، ممکن است روایت در بازی ویدیویی را بهعنوان توالی جمعی از تصمیمگیریهای بازیکن ببینیم. با در نظر گرفتن این چارچوب، اکنون باید به راحتی دید که چگونه بررسی رابطهی سینماروایت میتواند به ما کمک کند تا رابطهی ludonarrative را بهتر شناخته و از آن اجتناب کنیم.
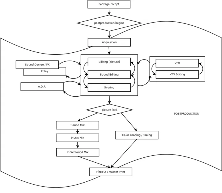
تدوین فیلم
تدوین فیلم به طرز تحسینبرانگیزی دقت زیادی میطلبد و دارای اصولی است که میتوان آن را در بازیهای ویدیویی نیز به کار برد.
گفته میشود که فیلم ها واقعا در اتاق تدوین ساخته میشوند. به جرئت میتوان گفت که محصول بصری بیشتر فیلمها تفاوت اساسی با فیلمنامهی آن دارد. آنچه روی کاغذ عالی به نظر میرسد می تواند به صورت بصری کاملا متفاوت باشد. تدوین به فیلمساز اجازه میدهد تا روایت واقعی را با لقب خود درک کند و تنها تصاویری را که به داستان یا شخصیت کمک میکنند، اضافه کند و بیرحمانه هر مقدار از پیرنگ را که روایت را بیاثر میکند، کنار بگذارد.

در حال حاضر روندی که به ویرایش نهایی بازیها ختم میشود، مسیری است که برای توسعهدهندگان بازی چندان مشخص نیست. ویراستاران فیلم از این که بینندهی احتمالی آن فیلم باشند نیز سود میبرند. آنها فقط باید تصاویر را تماشا کنند و ارزیابی کنند که آیا نتایج احساسی مورد نظر آنها را ارائه میدهد یا خیر. با این حال توسعهدهندگان بازی نمیتوانند بهطور کامل پیشبینی کنند که یک بازیکن چه کاری را میتواند انجام دهد. بنابراین، توسعهدهندگان علاوه بر اجرای بازیها توسط خود، بازیکنانی را نیز استخدام میکنند تا بازی را انجام دهند و ارزیابی کنند. از طرفی تاکنون در مورد وجود یک استاندارد یا وجود استراتژی رسمی برای بازیکنانی که بازی را تست میکنند، چیزی شنیده نشده است. این که بازیکنان روایت بازیها مورد بررسی قرار دهند مانند همان شیوهای است که استودیوها فیلمهایشان را برای گروههای متمرکزی جهت گرفتن بازخورد در طول فرآیند ویرایش نمایش میدهند. از آن جایی که فیلم بر اساس یک زبان جهانی و تکنیک فیلمسازی تثبیتشدهتری ساخته شده است، افرادی که فیلمهای زیادی را تماشا میکنند، حس بهتری از داستان سرایی فیلمی موفق دارند. این را نمیتوان در مورد بازیها گفت؛ بنابراین بازیکنان آزمایشکننده ممکن است انتظارات متفاوتی برای داستانسرایی خوب در بازیهای ویدیویی داشته باشند و نظرات بسیار متفاوتی را در مورد روایت یک بازی گزارش کنند. تست بازی برای بررسی مشکلات به طور طبیعی بینش دقیق و عملی بیشتری را برای توسعهدهندگان فراهم میکند. بنابراین، طبیعتا آسانتر خواهد بود که این تستها به جای روایت، به سمت مکانیک و گیمپلی متمرکز شود.
به غیر از انتخاب محتوایی که باید رندر شود و وظایفی که باید به بازیکنان محول شود، توسعهدهندگان بازی چگونه میتوانند بازیهای خود را ویرایش کنند تا از تضاد ludonarrative جلوگیری کنند؟ سازندگان بازی چگونه میتوانند اطمینان حاصل کنند که بازیکنان در بیشتر زمان بازی خود احساس کنند که تجربهای که در آن درگیر هستند، به طور مداوم در روایت نقش دارد؟ با در نظر گرفتن اصول ویرایش والتر مورچ که در کتاب او در مورد ویرایش فیلم توضیح داده شده است، پاسخی به این سوال میتوان ارائه داد. در کتاب، او قوانین کلی را ارائه میکند، مانند حذف قسمتهای بیهوده و یا به تصویر کشیدن بیشترین محتوا با کمترین زمان ممکن که برای بسیاری از فیلمها و بازیهای ویدیویی این قوانین، بدیهی به نظر میرسد. با این حال، جالبترین قاعدهای که او بیان میکند «قاعدهی شش» است. سلسلهمراتبی از عناصر برای اولویتبندی هنگام تدوین فیلم که به شرح زیر هستند:
- احساسات: 56 درصد
- داستان: 23 درصد
- ریتم: 10 درصد
- هدایت چشم: 7 درصد
- رعایت خط فرضی: 5 درصد
- فضای سهبعدی: 4 درصد
توصیه مورچ این است که طوری فیلمها را ویرایش کنید تا این 6 عنصر حفظ شوند، اما همچنین همانطور که توسط درصد تعیین شده آنها پیشنهاد میشود، اهمیت آنها را نیز رعایت کنید. بنابراین، در یک فیلم، حفظ احساسات و داستان بسیار مهم است. اگر 4 عنصر اخیر برای حفظ این 2 مورد به خطر بیفتد، پس باید این اتفاق بیفند. نگرانیهای دیگر، مانند تداوم مکانی یا زمانی، به اندازهی احساسات و داستان مهم نیستند. در حال حاضر، این قانون شش در طراحی بازی به صورت کامل قابل پیادهسازی نیست، زیرا عناصری مانند خط فرضی و فضای سهبعدی بیشتر به نحوهی کار یک فیلمساز اختصاص دارد. بازیهای ویدیویی لزوما نیازی به توجه به این عناصر ندارند، زیرا دوربین» بازیکن یا دیدگاه آنها نسبت به دنیای بازی اغلب در طول گیمپلی ثابت و پایدار است و معمولا توسط کنترلر یا ماوس کنترل میشود. درواقع مسئولیت حفظ تداوم فضایی در دستان بازیکن قرار میگیرد.

تعریف قوانین برای بازیسازی؟
مورچ تداوم فضایی را به عنوان آخرین اولویت در تدوین فیلم فهرست میکند. به طور قابل پیشبینی، فیلمسازان مبتدی توجه زیادی به حفظ این عنصر در فیلمهای خود دارند. ساختن فیلمی که منطق فضایی را حفظ کند، به خاطر ثبات درونی ضروری به نظر میرسد. تصاویری متناقض، توهم و تعلیق را القا و بینندگان را به دلیل تغییرات ناگهانی در فضایی که احساس میکنند در آن قرار گرفتهاند، گیج و منقلب میکنند. با این حال، منطق مورچ این است که تا زمانی که بیننده جذب تصاویری شود که از نظر احساسی جذاب هستند و یک داستان منسجم دارند، این خطاهای مربوط به فضا قابل توجه نیستند. هیچ کس به ناهماهنگیهای فنی توجهی نمیکند، زمانی که از نظر احساسی در شخصیت و داستان غرق شده باشد. با توجه به قوانین مورچ میتوان سیستمی مشابه آن را برای بازیها تعریف کرد که در ادامه آمده است:
- شخصیت: 25 درصد
- داستان: 25 درصد
- احساس: 20 درصد
- حس غوطهوری: 20 درصد
- سرگرمی و فان: 5 درصد
- چالش: 5 درصد
مسلما این لیست کلیتر از آن چیزی است که باید قابل قبول باشد. مورچ اصرار دارد که رسانههای فیلمی مؤثر همچنان در هستهی خود، دغدغههای داستانی را بیش از دغدغههای سینمایی در اولویت قرار میدهند. فیلمبرداران و گروه فیلمبرداری ممکن است از این تصور که تصاویر بهطور نامناسبی توسط تدوینگران به هم ریخته میشوند و ترکیببندیهای عالی و فضاهای زیبا را از بینمیبرند، دچار خشم شوند اما در نهایت این داستان است که حرف اول را میزند. منتقدان و بازیکنان همچنین اغلب گفتهاند که گیمپلی حرف اول را میزند که تاحدودی درست است اما میتوان اینگونه گفت که برای روایتهای تکنفره، گیمپلیای که به طور معناداری به داستان و شخصیت چیزی اضافه میکند، حرف اول را میزند.
بازی مانستر هانتر (سمت چپ) و The Legend of Zelda: Breath of the Wild (سمت راست) هر دو مکانیزمهای گیمپلی بسیار مشابهی دارند، اگرچه زلدا به صورت هدفمندی این اقدامات را به یک روایت بزرگتر مرتبط میکند.
این طرز فکر که گیمپلی باید همیشه سرگرمکننده و چالشبرانگیز باشد، ریشه در اصول قدیمی طراحی بازی دارد که مراحل پلتفرمینگ چالشبرانگیز مگامن را به ما ارائه میکردند. در آن شیوه، بهترین سیستمهای گیمپلی بهینهترین و قابلغلبهترین چالش را برای غلبه بر آنها فراهم میکردند، اما نه آنقدر چالشبرانگیز که غیرممکن باشد. بهترین گیم پلی طبق این روش، بازیکنان را مجبور میکند برای رسیدن به این اهداف تلاش و تمرین کنند و به احساس موفقیت دست پیدا کنند.
مگامن در مورد این شخصیت یا دلیل تلاش او برای پریدن از روی گودالهای شعلهور گدازه نیست بلکه در مورد این است که چقدر سریع میتوانید از روی آن گودالها بپرید!

این طرز فکر همچنین منجر به انتقاد از بازیهایی مانند Gone Home شده است که میگویند این اثر یک بازی ویدیویی محسوب نمیشود، اما بیشتر تصمیمهای بازیکن همراه با گیمپلی حل پازل آن، به طور مداوم به شخصیت و داستان کمک میکند. Gone Home نه چندان سرگرم کننده است و نه به اندازهی بازیهای تیراندازی یا پلتفرمرهای سخت که به تمرکز کامل بازیکن نیاز دارند، چالشبرانگیز محسوب میشود، اما میتوان آن را دستاوری دانست که از تضاد ludonarrative عبور میکند. هر حرکتی که به عنوان شخصیت بازی انجام میدهید، نشاندهندهی تمایل او برای برقراری ارتباط مجدد با خانوادهاش است. این امر نه با کاتسینهای طولانی و نه با سکانسهای گفتوگو به دست میآید، بلکه بیشتر از طریق کاوش در خانهی مسکونی خانواده، همراه با درگیری ملموس شخصیت با وسایل آنها حاصل میشود. این بازی سیستمهای پازل و کاوش در بازی را به تجربه ای تبدیل میکند که به طور مداوم بر اساس داستان، شخصیت و احساسات ساخته میشوند. بازی روایتی را در 2 ساعت ارائه میدهد که بیشتر بازیها با وجود 20 ساعت گیمپلی نمیتوانند به آن نزدیک شوند.
قبلا در مورد اهمیت شخصیت و داستان در بازیهای ویدیویی صحبت شد و اینکه چرا گیمپلی باید به طور معناداری به این دو مؤلفه اضافه شود. با این حال، همچنین دو مولفهی دیگر، احساس و غوطه وری را به قانون 6 اضافه کردیم که از سطح اهمیت یکسانی برخوردار بوند. احساسات یکی از دلایلی است که هنر تجسمی جذاب است و چرا مخاطبان نیاز به ادامهی تماشای تصاویر را احساس میکنند. تصاویر و گیمپلی باید به طور مداوم یک واکنش عاطفی را در بازیکن ایجاد کند. به تفاوت بین Gone Home و یک بازی اندرویدی مانند Candy Crush فکر کنید که هیچ جاهطلبی در بخش روایی ندارد. مکانیک گیمپلی کندی کراش احساسات بازیکن را بر اساس چالش و پاداش و نه چیز دیگر درگیر میکند. از سوی دیگر، مکانیزمهای کاوش و حل پازل Gone Home بازیکن را مجبور میکند تا با جدایی خانوادهی شخصیت اصلی مقابله کند و به مشکلات خواهرش در نوجوانی گوش دهد. یک بازیکن ممکن است احساس غمگینی، بیگانگی و تنهایی کند زیرا مجبور میشود این خانهی سرد و سخت را در میانهی یک شب تاریک و طوفانی کشف کند. احساسات واقعی در آنجا وجود دارند که با ادامهی بازی نیز تغییر میکنند.
بیایید صفحهی پس از تکمیل یک چالش را فراتر از رضایتی که وقتی مرحلهای را در یک بازی موبایل به پایان میرسانیم، تعریف کنیم. شاید پرارزشترین نوع این صفحهها را بتوان در چیزی شبیه به کشف یک یادگاری زیبا در Gone Home پیدا کرد.
احساس غوطهوری
مقولهی “غوطه ور شدن” را در قانون شش ذکر کردیم زیرا آن را به عنوان یک موضوع کاملا تعریفشده و ذهنی میتوان دید که شخصیت، داستان و احساسات را به هم گره میزند. تعریف دقیق آن دشوار است اما میتوان آن را توانایی یک بازی برای درگیر نگهداشتن بازیکن در روایت خود با توجهی مداوم و بیوقفه، به همان شیوهای که فیلمها نیز میخواهند بیننده را درگیر روایت خود نگه دارند، تعریف کرد. گفتنی است که چنین غوطهوری ممکن است از عناصری مانند موسیقی، کیفیت گرافیک، طراحی هنری یا حتی صداپیشگی و رابط کاربری بازی تشکیل شده باشد که همگی به این کمک میکنند که بازیکن را از دنیای خود به دنیای بازی منتقل کنند. لحظه ای که بیننده یا بازیکنی از این غوطهور شدن خارج میشود و بر چیزی غیر از داستان، شخصیت و یا احساس متمرکز میشود، بیننده یا بازیکن از روایت جدا میشود. در مورد بازیهای ویدیویی، بازیکن به طور کامل روی گیمپلی بازی و مکانیزمهای آن متمرکز میشود.
لحظه ای که بیننده یا بازیکنی از این غوطهور شدن خارج میشود و بر چیزی غیر از داستان، شخصیت و یا احساس متمرکز میشود، بیننده یا بازیکن از روایت جدا میشود.
مطمئنا باید فکر کنید بازیهایی وجود داشته باشند که دارای گیمپلی فوقالعاده سرگرمکننده و یا چالشبرانگیز باشند و در عین حال داستان غنی و باکیفیتی را روایت کنند. احتمالا در مورد آن حق با شما است؛ با این حال، یک بار دیگر در گیمپلی بازی و تاثیر آن بر اولویتهای اصلی قانون شش نظیر شخصیت، داستان و احساسات تجدید نظر کنید. در اثری مانند بلادبورن که سیستم گیمپلی بسیار جذابی دارد در ابتدا به نظر میرسد که جذابیت اصلی آن گیمپلی چالشبرانگیز است که اهمیت آن در قانون شش به حداقل اهمیت رسیده است. چالش بازی بلادبورن در خدمت شخصیت، داستان و احساسات نیز هست و آنها برانگیخته میکند. چشماندازی از مرگ مداوم و تحمل چالشهای فراوان در مواجهه با وحشتهای لاوکرافتی، حسی از استقامت و قهرمان بودن را ایجاد میکند. این چالش، بسته به تفسیر شما، ممکن است تفسیر بزرگتری را دربارهی روح انسان بیان کند و به توانایی آن برای استقامت حتی در برابر وحشت محض، بیهودگی و مرگ است، زیرا توسعهدهندگان از طرفی یک حالت پیروزی قابل دستیابی را برای بازیکن طراحی کردهاند. در نهایت، گیمپلی چالشبرانگیز، به بازیکن احساس هیجان و ترس، همراه با لحظاتی احساس آرامش، القا میکند.
در حالی که برخی میتوانند استدلال کنند که بازی لحظات نه چندان باکیفیت خود را دارد، اما نمونهای از چگونگی تعامل مهمترین عناصر روایی مکانیزمهای گیمپلی، داستان، شخصیت و احساسات است، صرف نظر از اینکه گیمپلی برای بازیکن سرگرمکننده یا چالشبرانگیز محسوب میشود یا خیر. بلادبورن همیشه چالشبرانگیز است و سرگرمی کمی ممکن است داشته باشد، اما همیشه انگیزهی داستانی دارد.

دنیای خطرناک و در عین حال مسحورکنندهی Bloodborne برای خودش شخصیتی دارد.
در بازیهایی مانند Alien: Isolation ممکن است تجربهای را ارائه دهند که با روایت داستان هماهنگ باشد اما در چرخهی تکرار افتادهاند. در مورد بازی ذکر شده، چیزی که به عنوان یک تجربهی ترسناک فرار از دست یک موجود بیگانه آغاز میشود به 15 ساعت استفاده از یک مکانیزم یکسان در محیطهای مختلف تبدیل میشود. گیمپلی در ابتدا با توسعهی شخصیت ریپلی، به عنوان قهرمانی مدبر و قدرتمند که در برابر یک موجود فضایی روبرو میشود، آغاز میشود. این همان پیش فرض فیلم بیگانه نیز محسوب میشود، با این حال، این چرخهی تکراری از گیمپلی نظیر فرار از چنگ بیگانه و کشیدن اهرمها و سوییچها، بازی را دچار تضاد ludonarrative میکند.
تفاوت اساسی بین فیلم بیگانه و بازی ویدیویی آن در این است که ویراستاران فیلم میدانستند که هر دقیقه باید به رشد قوس شخصیتی ریپلی، هیجانات عاطفی و داستان بقا اضافه شود. در مقابل، توسعهدهندگان بازی، داستان و لحظات شخصیتی اضافی را به روایت آن اضافه کردند تا زمان بازی آن را افزایش دهند و تقاضای بازیکنان را برای تجربههای طولانیتر به ارزش دلارهایی را که به سختی به دست آوردهاند، راضی کنند.

سازندگان معمولا از طریق طراحی مکانیزمهای تکراری، گیمپلی بازی را با هدف مشغول نگهداشتن بازیکنان طراحی میکنند و نگاه زیادی به پیشبرد روایت به شیوهای هدفمند ندارند.
نتیجهگیری
اینکه چرا باید 60 ساعت را برای بازی مسافکت: آندرومدا وقت بگذاریم، در حالی که روایت آن در مقایسه با فیلم دوساعتهی پارک ژوراسیک چیزی برای ارائه ندارد جای بحث دارد. با این حال لزوما اینطور نیست که بازی هایی مانند آندرومدا کاملا از تضاد ludonarrative رنج ببرند زیرا قطعا مراحل و ماموریتهایی وجود دارند که به پیشبرد داستان کمک کنند. دلیل اینکه چرا بازیکنان بدون فکر و اندیشه به داستان در تلاش هستند تا بازی را تمام کنند به خاطر این است که تمرکز آنها روی گیمپلی بیشتر است. این تمرکز آنها نیز نتیجهی طراحی و شیوهی ساخت مکانیزمهای بازی توسط توسعهدهندگان است. در نهایت این منجر به ساعتهایی میشود که هیچ پیشرفت معنیداری در شخصیت یا داستان بازی سپری نمیشود. بازیکنان حتی به ندرت متوجه میشوند که گیمپلی بازیها با روایت آنها در تضاد است و بنابراین به سادگی بازیهایی را تجربه میکنند که ارزش وقت آنها را نمیدانند.
برای ساخت بازیهایی باکیفیت و هماهنگ در ساختارهای گیمپلی و داستان، توسعهدهندگان و بازیهایشان باید از اصول طراحی سنتی پیشی بگیرند، اشکال مختلف گیمپلی را آزمایش کنند و پیوسته رابطهی گیمپلی را با روایت مورد نظر دستخوش تغییر قرار دهند. بازیها باید نه تنها در مراحل اصلی بلکه در ماموریتهای فرعی نیز نه تنها به هر ساعت، بلکه به هر دقیقه از زمان ارزشمند بازیکن احترام بگذارند.
منبع: With A Terrible Fate
















